Project cooperationUpdated on 2 May 2024
INTELLIGENT DETECTION & IDENTIFICATION SCHEME OF CONCEALED OBJECTS
About
We are interested in participating in a proposal or a project for HORIZON-CL3-2024-BM-01-05: Detection and tracking of illegal and trafficked goods. My research areas can be listed below. we are also proposing our own project for the same call. the project details are as follows:
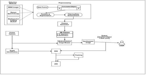
The main aim of the proposed project is to investigate the development of an intelligent system to detect and identify of headend or concealed objects in cloths, bags, and individual bodies. The concealed objects can be weapons, explosives (conventional or improved), drugs, tobacco, and currency. The proposed method can detect the hidden object and then identify the object's composite material to predict the risk level. It will also have the capability of identifying the carrier if registered in any EU security database. Once the detection is confirmed, all available security cameras will be utilized to track the target movements. If the risk level is equal or beyond a certain predefined level, drones will be launched to track the target. The proposed method will be capable of monitoring and detecting targets within crowds and in open space. We consider developing various innovative software and hardware tools to detect, identify hidden objects, and predict a security risk. This includes:
• Design and develop an efficient image-based Detection algorithm
• Design and develop an efficient image-based Identification algorithm
• Investigate and develop a streaming and information communication protocol between the different components of the system and the ground command and control station.
• Design and development of DSS with a unique criminology component for predicting target possible actions and possible types of concealed objects.
• Investigate and develop a suitable alert system capable of delivering the necessary information to the local security agencies
• Design and develop a new and improved Millimetre-wave hardware equipment suitable for detecting and identifying Concealed objects on humans.
• Design and develop a new and improved SOS Raman imager hardware equipment suitable for detecting explosives and other illicit objects.
• Develop a special filter to prevent sensitive personal information related to targets from being visible to system users.
• Develop a mobile system for customs and border security agent use while in the field for receiving current and expected activities with possible targets lists.
Stage
- Planning
Type
- Research
Attached files
Organisation
Similar opportunities
Expertise
Analysis, Detection and operation in anti-smuggling and organized crimes
MURAT EKENEL
Deputy head of anti smuggling and organized crime department in Turkish Gendarmerie at GENDARMERIE GENERAL COMMAND
ANKARA, Türkiye
Project cooperation
- Early
- Research
- Technical
Xavier Renom Portet
CEO at JUSTINMIND
Barcelona, Spain
Expertise
Prof. Dr. Computer Engineering & Intelligent Systems
Naim Ajlouni
Professor of Computer Engineering at Istanbul Atlas University
Istanbul, Türkiye