ServiceAktualisiert am 14. Februar 2025

Reverse Engineering

Mike Hermsdorf

Vorstand I Chief Executive Officer bei HICONFORM eG

Freital, Deutschland

Details

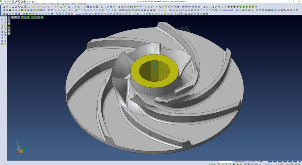
Mit HICONFORM erhalten Sie Unterstützung im Bereich der Flächenrückführung durch Reverse Engineering. Durch verschiedene Scantechniken und unser konstruktives Know-how sind wir in der Lage, Geometrien zu rekonstruieren. Bei diesem Prozess erstellen wir von Bau- und Musterteilen umfassende 3D-Datensätze, auf deren Grundlage unsere Kunden beispielsweise weiterführende Festigkeitsberechnungen durchführen können. Dabei bilden die erstellten 3D-Daten die Basis, um diese Bauteile nachproduzieren zu können.

Typ

  • Handelsvermittler (Vertreter, Vertriebspartner)
  • Zulieferung
  • Technische Kooperation
  • Forschungskooperation
  • Beratung

Gilt für

  • Teile, Komponenten und Module
  • Werkstoffe und Halbzeuge
  • Verfahren als technische Zulieferleistung
  • Industrielle Dienstleistungen
  • Information, Organisation, Beratung
  • Sondermaschinenbau, maschinenrelevante Erzeugnisse
  • Werkzeuge, Vorrichtungen, Spannmittel
  • Messtechnik und Qualitätssicherung

Ähnliche Einträge

  • Produkt

    Formenbau

    • Kunden
    • Zulieferung
    • Forschungskooperation
    • Technische Kooperation
    • Werkstoffe und Halbzeuge
    • Teile, Komponenten und Module
    • Industrielle Dienstleistungen
    • Information, Organisation, Beratung
    • Werkzeuge, Vorrichtungen, Spannmittel
    • Handelsmittler (Vertreter, Vertriebspartner)
    • Sondermaschinenbau, maschinenrelevante Erzeugnisse
    • Maschinenkomponenten und -zubehör, Bauteile und Baugruppen
    • Werkzeuge und Arbeitsmittel für die Herstellung von Zulieferteilen und -modulen

    Mike Hermsdorf

    Vorstand I Chief Executive Officer bei HICONFORM eG

    Freital, Deutschland

  • Produkt

    Prototypenbau/ Musterbau

    • Kunden
    • Zulieferung
    • Forschungskooperation
    • Technische Kooperation
    • Werkstoffe und Halbzeuge
    • Teile, Komponenten und Module
    • Industrielle Dienstleistungen
    • Information, Organisation, Beratung
    • Werkzeuge, Vorrichtungen, Spannmittel
    • Handelsmittler (Vertreter, Vertriebspartner)
    • Sondermaschinenbau, maschinenrelevante Erzeugnisse
    • Maschinenkomponenten und -zubehör, Bauteile und Baugruppen
    • Werkzeuge und Arbeitsmittel für die Herstellung von Zulieferteilen und -modulen

    Mike Hermsdorf

    Vorstand I Chief Executive Officer bei HICONFORM eG

    Freital, Deutschland

  • Produkt

    Gießereimodellbau

    • Kunden
    • Zulieferung
    • Werkstoffe und Halbzeuge
    • Industrielle Dienstleistungen
    • Information, Organisation, Beratung
    • Werkzeuge, Vorrichtungen, Spannmittel
    • Handelsmittler (Vertreter, Vertriebspartner)
    • Sondermaschinenbau, maschinenrelevante Erzeugnisse
    • Maschinenkomponenten und -zubehör, Bauteile und Baugruppen
    • Werkzeuge und Arbeitsmittel für die Herstellung von Zulieferteilen und -modulen

    Mike Hermsdorf

    Vorstand I Chief Executive Officer bei HICONFORM eG

    Freital, Deutschland